2026-03-18 18:38:44 作者:和法华 来源:动物医学院 浏览数:0
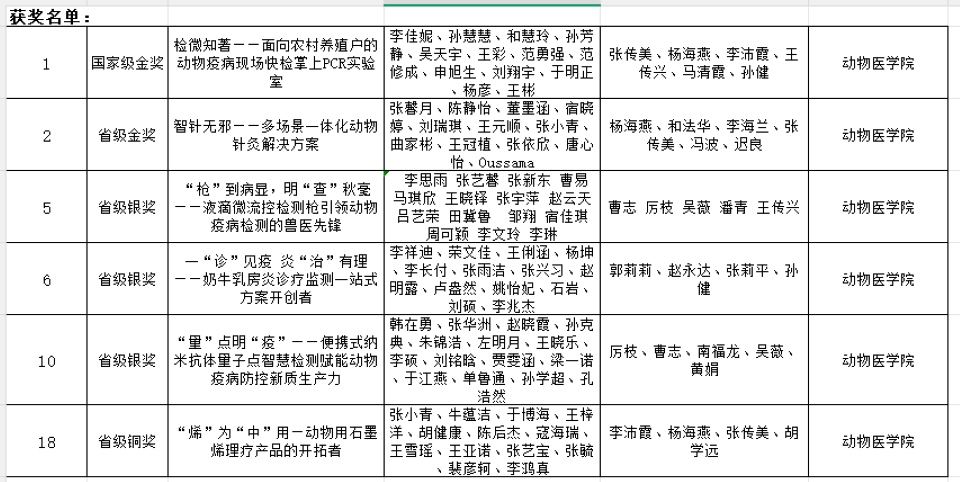
近日,教育部正式公布中国国际大学生创新大赛(2025)获奖结果,青岛农业大学动物医学院张传美、杨海燕、李沛霞等教师指导、李佳妮、范修成、孙慧慧等同学牵头完成的参赛项目《检微知著 —— 面向农村养殖户的动物疫病现场快检掌上 PCR 实验室》凭借突出的技术创新、扎实的应用成效和清晰的推广价值,在全国总决赛中脱颖而出,荣获国家级金奖。这一佳绩不仅是学院在创新创业赛事中的重大突破,更创下学校在该项赛事中的历史最好成绩。
本项目紧扣我国农村养殖产业发展痛点,聚焦基层动物疫病检测条件有限、精度不足、效率不高等核心问题,历经三年持续科研攻关,完成从产业需求调研、核心技术研发到成果转化应用的全链条创新。团队依托荧光定量 PCR 技术研发的动物疫病现场快速检测套装,实现动物重大疫病与常见疫病 “一站式” 精准快速检测,有效破解基层检测难题。项目成果丰硕,累计申请专利及软件著作权 22 项,发表学术论文 8 篇,为我国动物疫病防控体系升级提供重要技术支撑,推动养殖业从 “被动治疗” 向 “主动防控” 转变,切实打通基层疫病防控 “最后一公里”。
大赛备赛期间,学校高度重视、统筹推进,多次组织项目路演与模拟答辩;学院积极整合资源,为项目团队提供全方位支持,邀请行业专家开展专题培训,对项目进行一对一精准打磨。团队成员迎难而上、刻苦钻研,持续优化技术方案与路演内容,在全国总决赛答辩中,凭借扎实的专业功底、清晰的逻辑表达赢得评审专家高度认可,充分展现了学院学子勇于创新、敢闯会创、追求卓越的精神风貌。
此次金奖的获得,是全院师生凝心聚力、日夜攻坚的成果,更是学院立足行业需求、深耕专业教育、深化创新创业教育融合的生动体现。下一步,学院将以此次大赛为新起点,认真总结经验,持续强化项目培育与成果转化,推动科研创新与产业需求深度融合,为我国畜牧兽医行业发展培养更多高素质创新型人才。
中国国际大学生创新大赛(2025)由教育部、中央统战部、中央网信办、国家发展改革委等 12 个部门联合主办,以 “我敢闯 我会创” 为主题。大赛共吸引全球 161 个国家和地区 5673 所院校的 619 万个项目参赛,4729 个项目晋级全国总决赛,是目前我国覆盖范围最广、参赛规模最大、综合影响力最强的大学生创新创业赛事。


编辑:王宁